طراحی سایت در اهواز

انجمن شرکت های صنعت پخش استان خوزستان

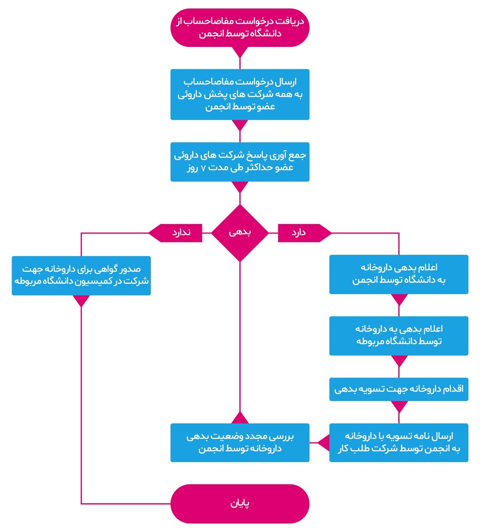
مفاصاحساب داروخانه ها

انجمن صنعت پخش ایران به منظور حراست از منافع اعضاء خود و همچنین تسهیل فرایند تسویه حساب داروخانه ها در زمان انتقال سرمایه، تعطیلی داروخانه، قطع سهمیه دارو و … با شرکت های پخش دارویی اقدام به همکاری با سازمان غذا و دارو نموده است بنابراین با توجه به ماده 14 بند 14-10 ضوابط تأسیس و اداره داروخانه ها “ارائه مفاصا حساب از شرکت های پخش دارویی از طریق انجمن صنعت پخش” بوده و مطابق تبصره 2 همین ماده “انجمن صنعت پخش موظف است در مدت 10 روز کاری پاسخگو باشد.”  

فرایند دریافت مفاصاحساب به شرح ذیل است: